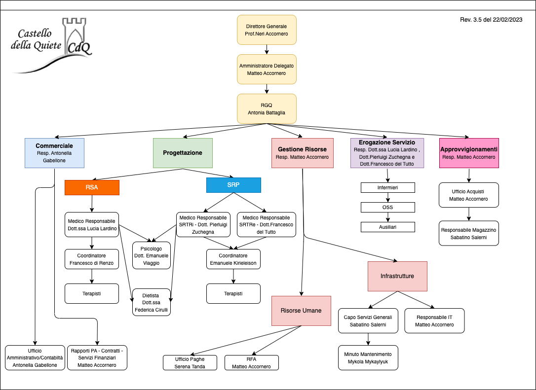
L'organigramma offre una rappresentazione grafica della struttura organizzativa aziendale evidenziando i ruoli, i legami funzionali e gerarchici, la divisione dei compiti e le responsabilità delle persone che lavorano in azienda.

L'organigramma offre una rappresentazione grafica della struttura organizzativa aziendale evidenziando i ruoli, i legami funzionali e gerarchici, la divisione dei compiti e le responsabilità delle persone che lavorano in azienda.
